【選課公告】114-2 語言教學中心共同英文課程選課須知

  • 2025-12-04
  • SystemAdmin

各位同學大家好:

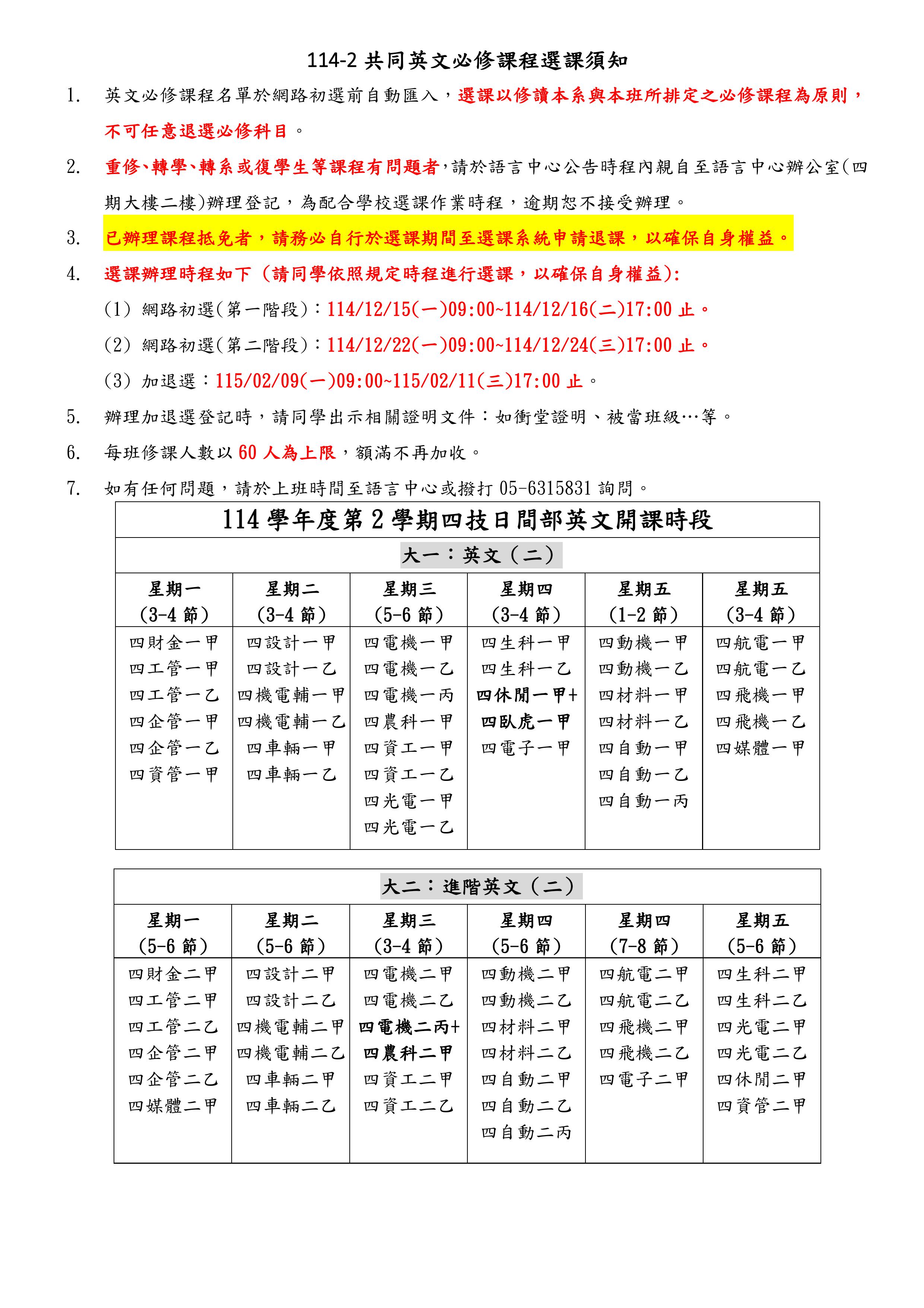
114-2 共同英文課程選課注意事項如下,如有任何問題請於上班時間至語言中心或撥打05-6315831詢問。

這是一張圖片